广西奥金斯项目管理有限公司受采购人委托,现就机场路管理有限公司两站入口拒超称重设备新建及更换项目进行竞争性磋商采购,欢迎符合条件的供应商前来参加磋商活动,现将有关事项公告如下:
一、项目名称:机场路管理有限公司两站入口拒超称重设备新建及更换项目
二、项目编号:JCLGL竞争性磋商-SFB-2023-001
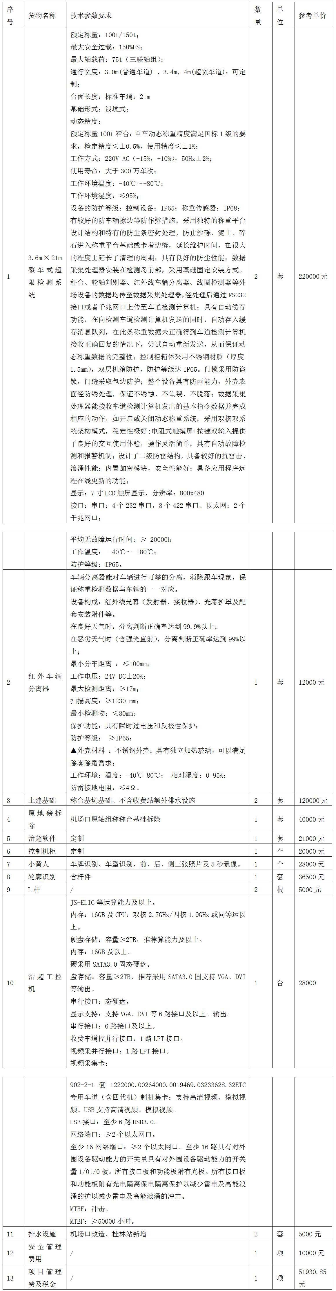
三、采购项目的项目名称、数量、简要规格描述或项目基本概况介绍:

如需进一步了解详细内容,详见竞争性磋商文件
四、资金性质:自筹
五、采购项目预算金额(人民币):947430.85元。
六、供应商资格要求:
1、满足《中华人民共和国政府采购法》第二十二条规定,具有独立承担民事责任的能力、独立承担项目的能力和独立履行合同的能力的供应商;
2、对在“信用中国”网站(www.creditchina.gov.cn)、中国政府采购网(www.ccgp.gov.cn)等渠道列入失信被执行人、重大税收违法案件当事人名单、政府采购严重违法失信行为记录名单及其他不符合《中华人民共和国政府采购法》第二十二条规定条件的供应商,不得参与政府采购活动。
3、本项目不接受未购买本磋商文件的供应商磋商;
4、本项目不接受联合体参与磋商。
七、竞争性磋商文件售价及发售:
1、文件发售时间:竞争性磋商公告发布之日至2023年9月22日,每日上午09:00-12 :00,下午14:30-17:00(北京时间,法定节假日除外)。
2、发售地点:广西奥金斯项目管理有限公司(桂林市秀峰区翠竹路23号50-2号)
3、售价:竞争性磋商文件工本费人民币300元,售后不退。
4、获取竞争性磋商文件的方式:现场购买,不支持邮寄。
5、购买竞争性磋商文件须提交资料及补充事项:由供应商授权委托代理人携带授权委托书原件及身份证复印件(身份证原件现场核查后退回)和营业执照副本复印件一份并逐一加盖单位公章,材料齐全且合格后方可购买竞争性磋商文件。
八、保证金:
无需提交磋商保证金。
九、响应文件递交截止时间及地点
供应商必须于2023年9月28日上午9时30分,将响应文件密封提交至广西奥金斯项目管理有限公司(桂林市秀峰区翠竹路23号50-2号)开标室,逾期送达的或未送达指定地点的响应文件将予以拒收。
响应文件递交起止时间:2023年9月28日上午9时至9时30分。
十、磋商时间及地点
响应文件递交截止时间后为磋商小组与供应商磋商时间,具体时间由采购代理机构另行通知。地点:广西奥金斯项目管理有限公司(桂林市秀峰区翠竹路23号50-2号)评标室。参加磋商的法定代表人、负责人或相应的委托代理人必须持有效证件【法定代表人(负责人)凭身份证或相应的委托代理人凭授权委托书原件和身份证】依时到达指定地点等候当面磋商。
响应文件递交截止时间后,磋商小组在评标室启封响应文件。
十一、公告发布媒体
中国采购与招标网(www.chinabidding.com.cn)、桂林市交通投资控股集团有限公司(/index.htm)
十二、联系事项
1、采购人名称:桂林市机场路管理有限公司
地址:桂林市临桂区机场高速公路与两江大道交叉口西南方向50米
联系电话:0773-8658320
2、采购代理机构:广西奥金斯项目管理有限公司
地址:桂林市秀峰区翠竹路23号50-2号
联系人:李工
联系电话:0773-2690777
采购人:桂林市机场路管理有限公司
采购代理机构:广西奥金斯项目管理有限公司
2023年9月18日


