PA捕鱼(中国区)股份有限公司-官方网站
首 页
集团概况
集团介绍
成员单位
新闻中心
领导关怀
集团要闻
一线动态
媒体聚焦
产业服务
交通运输
航空
供应链
综合能源
交通建设
资产运营
科技信息
党建园地
党建品牌
工会园地
活动动态
廉政园地
企业文化
企业使命
企业愿景
企业核心价值观
公告公示
最新公告
招聘信息
信息公开
当前页:
首页
>
公告公示
>
最新公告
公告公示
最新公告
招聘信息
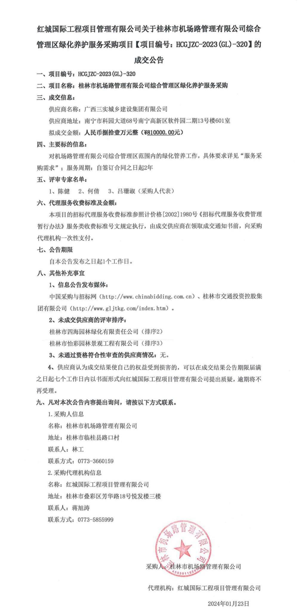
红城国际工程项目管理有限公司关于桂林市机场路管理有限公司综合管理区绿化养护服务采购项目【项目编号:HCGJZC-2023(GL)-320】的成交公告
发布时间:2024-01-25
Copyright © PA捕鱼(中国区)股份有限公司-官方网站版权所有
桂ICP备2023009829号-1
技术支持:
鼎耀科技
Powered by SiteServer CMS